Product Summary
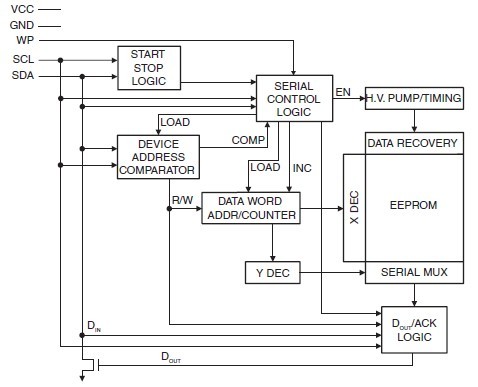
The AT24C16BN-SH-T is a two-wire serial EEPROM.
Parametrics
AT24C16BN-SH-T absolute maximum ratings: (1)Operating Temperature: –55℃ to +125℃; (2)Storage Temperature: –65℃ to +150℃; (3)Voltage on Any Pin with Respect to Ground:–1.0V to +7.0V; (4)Maximum Operating Voltage: 6.25V; (5)DC Output Current: 5.0mA.
Features
AT24C16BN-SH-T features: (1)Low-voltage and Standard-voltage Operation; (2)Internally Organized 2048 x 8 (16K); (3)Two-wire Serial Interface; (4)Schmitt Trigger, Filtered Inputs for Noise Suppression; (5)Bidirectional Data Transfer Protocol; (6)1 MHz (5V, 2.5V), 400 kHz (1.8V) Compatibility; (7)Write Protect Pin for Hardware Data Protection; (8)16-byte Page (16K) Write Modes; (9)Partial Page Writes Allowed; (10)Self-timed Write Cycle (5 ms max); (11)High-reliability; (12)8-lead PDIP, 8-lead JEDEC SOIC, 8-lead Ultra-Thin Mini-MAP (MLP 2x3), 5-lead SOT23, 8-lead Ultra Lead Frame Land Grid Array (ULA), 8-lead TSSOP and 8-ball dBGA2 Packages; (13)Lead-free/Halogen-free; (14)Die Sales: Wafer Form, Tape and Reel, and Bumped Wafers.
Diagrams

| Image | Part No | Mfg | Description | ![]() |
Pricing (USD) |
Quantity | ||||
|---|---|---|---|---|---|---|---|---|---|---|
![]() |
![]() AT24C16BN-SH-T |
![]() Atmel |
![]() EEPROM 1.8V - 1.8V |
![]() Data Sheet |
![]() Negotiable |
|
||||
| Image | Part No | Mfg | Description | ![]() |
Pricing (USD) |
Quantity | ||||
![]() |
![]() AT24C |
![]() Other |
![]() |
![]() Data Sheet |
![]() Negotiable |
|
||||
![]() |
![]() AT24C01 |
![]() Other |
![]() |
![]() Data Sheet |
![]() Negotiable |
|
||||
![]() |
![]() AT24C01-10PC |
![]() Atmel |
![]() IC SEEPROM 1K 8DIP |
![]() Data Sheet |
![]() Negotiable |
|
||||
![]() |
![]() AT24C01-10PC-1.8 |
![]() Atmel |
![]() IC SEEPROM 1K 1.8V 8DIP |
![]() Data Sheet |
![]() Negotiable |
|
||||
![]() |
![]() AT24C01-10PC-2.5 |
![]() Atmel |
![]() IC SEEPROM 1K 2.5V 8DIP |
![]() Data Sheet |
![]() Negotiable |
|
||||
![]() |
![]() AT24C01-10PC-2.7 |
![]() Atmel |
![]() IC SEEPROM 1K 2.7V 8DIP |
![]() Data Sheet |
![]() Negotiable |
|
||||
(China (Mainland))








